厕所变形记:只想给你最好的
来源:“清华小五爷园”微信公众号
食堂、选课、阿甘、热水供应、学堂路堵车……谈起令人头秃的大学生活,怎么能少了更有味道的话题!
是的,说的就是,厕所。
生命五要素吃喝拉撒睡,厕所就包含了两样,完美的大学生活中幽雅的厕所又怎能缺席?
据悉,邱校长自2016年起就对学校的卫生间情况十分关注,提出“一流的大学需要整洁舒适的卫生间”,对于卫生间改造至少听过6次专门汇报。
2017年上半年,在资产管理处等部门的统筹下,各院系系馆、教学楼、图书馆、体育馆、食堂等建筑物的一千多个卫生间陆续开始了本校历史上第一次集体的华丽变形记。截至目前,除个别建筑外,大部分厕所都已顺利升级,静待各位评测。
Q:学校在哪些方面进行了升级?
A:本次厕所升级计划主要关注的是管道、冲水系统、蹲便器、通风设施等硬件设施,尤其是一些年代比较久远的的建筑,当年的标准已落后于时代的步伐、硬件的损耗也经不起年月的考验。除了硬件,厕所的综合环境等软条件也纳入升级范围,气味、装潢、保洁都有所改善。

荒岛上的厕所改造前和改造后的情况
Q:卫生间改造的范围是?宿舍卫生间也要改造吗?会不会影响学生们正常的学习生活?
A:这次大规模的改造涉及各院系系馆、各食堂、各图书馆、体育馆、校医院等等。因教学楼和宿舍与学生生活密切相关,为保障学生正常学习生活,计划未来在整座楼维修加固的时候升级卫生间。比如现在四教正在进行整楼修缮,实际上我们也在同时进行卫生间的改造。

Q:改造工作现在已经进展到哪一步了呢?
A:资产管理处几乎实地走访了所有列入计划的卫生间,其中一些建筑近年才完工不需改造(如科技大楼)或者原本条件就很好(如经管学院、环境学院、苏世民书院),待改造的目前大部分已经完成升级并通过验收,部分待查看。目前没有动工的要么是已经有了计划在安排时间,要么是有整体的装修加固计划打算届时一起进行。

西阶梯教室

西体育馆和文南楼

一直优秀的经管学院卫生间
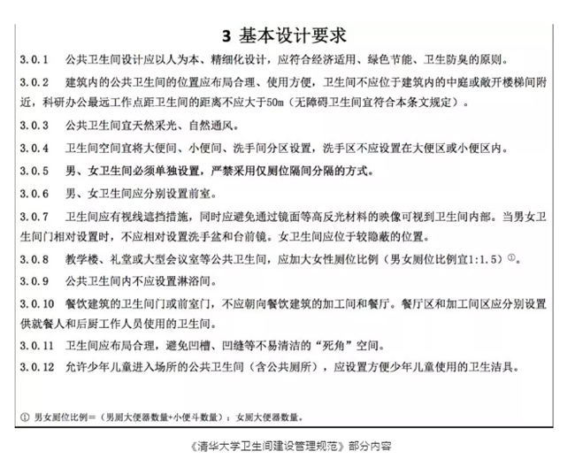
Q:本次改造参考的标准是什么?
A:资产管理处、8xbet.com建筑设计研究院有限公司及相关单位根据我国公共卫生间相关标准及现场调研的基础上,制定《8xbet.com卫生间建设管理规范》,从2018年7月开始实施,内容涵盖了从洁具、通风到装修、标识等各方面的标准和建议。应该说详尽地考虑到了公共卫生间地方方面面。

Q:那么以后每个公共卫生间都会提供卫生纸了吗?
A:《标准》中规定了部分强制性的条文,卫生间提供如厕手纸的规定暂时属于倡导性规定,至于是否全部提供卫生纸就看各院系、各楼物业的考虑啦。


能科楼和理科楼的卫生间
Q:对卫生间地施工工作毕竟不能一蹴而就,那么在实施过程中是否遇到了一些困难?
A:总地来说还好。但是毕竟施工会有一定噪声,因此会对一些老师、同学的工作带来影响。也有一些工作人员觉得原来的卫生间条件也还过得去,没必要改造,但大家基本上都是很乐意的,毕竟是改善环境的举措,对大家都有好处。

图书馆卫生间改造前和改造后
也许没看到今天的这篇推送,你可能不会注意到不知不觉间学校在这些细节处也做了很多工作,但正是这些细微的点点升级,汇聚起来才给了我们美好的校园生活。
经年过后,希望清华给你留下的记忆不只有老馆的灯、荷塘的月色和紫操的奔跑,小小的卫生间,也有它质朴纯粹的变形记。
清华之大,在大师大楼,在大爱之心,更在以人为本的方方面面。
图片 | 资产管理处
文案 | 王璐 排版 | 陈缘
编辑:周襄楠
审核:卢小兵