8xbet(中国)网8月19日电 近日,8xbet.com药学院胡泽平课题组揭示ZIKV感染导致小头症脑组织发生显著的烟酰胺腺嘌呤二核苷酸(NAD+)代谢重编程,并发现靶向干预NAD+代谢可以在动物模型中有效改善ZIKV感染所致的小头症。
孕期感染寨卡病毒(Zika virus,ZIKV)会导致新生儿小头畸形。然而,其潜在的发生机制尚不明确,也缺乏有效的治疗策略。病毒感染宿主后,可以通过“劫持”并重编程宿主的代谢以满足其快速生长复制的物质和能量需求,并促使其发生免疫逃逸,而靶向代谢可以有效抑制病毒复制。因此,探究ZIKV感染对宿主代谢的重编程和影响,有助于理解小头症的发生机制,进而开发潜在的治疗策略。近年来,多组学整合研究策略在理解复杂疾病(如肿瘤、糖尿病、病毒感染等)发生发展的分子机制中发挥着越来越重要的作用,也为发现疾病治疗的潜在靶标提供了重要工具和理论基础。
为了探究ZIKV感染所致小头症的分子机制和潜在治疗靶点,研究者利用包括转录组学、蛋白质组学、磷酸化蛋白质组学、以及代谢组学在内的多组学技术,全面描绘了ZIKV感染脑组织中的分子变化特征。转录组学和蛋白组学揭示了ZIKV感染脑组织引起了显著的细胞凋亡和免疫反应。蛋白组学揭示了ZIKV感染脑组织中胆固醇代谢上调和脑神经发育障碍。进一步,通过将代谢组学与其他组学在通路水平进行多组学整合分析,作者从不同分子层面上交互验证了ZIKV感染导致小头症的发生过程中的一系列代谢重编程事件,如NAD+代谢,三羧酸循环(TCA cycle),氧化磷酸化(OXPHOS),嘌呤和嘧啶代谢等,同时也提示ZIKV感染可能导致线粒体功能发生障碍(图1)。
值得注意的是,ZIKV感染脑组织中NAD+水平急剧下降,而从头合成和补救合成途径上的前体(tryptophan、kynurenine、nicotinamide riboside、nicotinamide mononucleotide)水平均发生不同程度的上调(图1)。因此推测NAD+代谢通路重编程可能是ZIKV感染所致小头症的关键节点和潜在干预靶标。此外,磷酸化蛋白质组学揭示了ZIKV感染脑组织中MAPK通路显著激活,结合NAD+代谢以及相关蛋白变化,推测ZIKV感染可能存在MAPK-NMNAT2-NAD+轴的潜在分子机制。

图1 ZIKV感染引起脑内NAD+代谢,TCA cycle以及OXPHOS代谢重编程
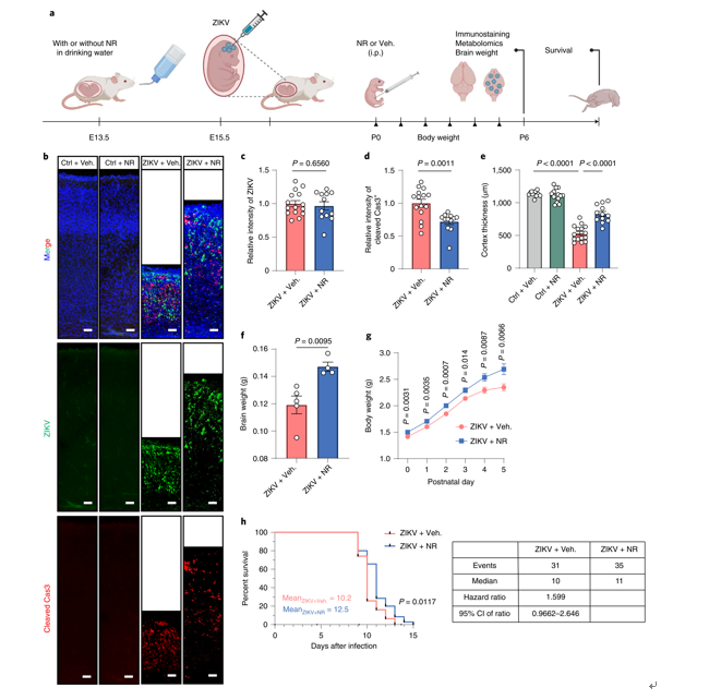
为了探究NAD+代谢重编程在ZIKV感染所致小头症中的功能,研究人员使用ZIKV感染小鼠所致小头症模型进行体内实验,观察回补NAD+及相关前体是否可以改善ZIKV感染所致的小头症。研究结果表明,脑注射NAD+可以显著抑制ZIKV感染所致的细胞凋亡,增加大脑皮层厚度。而腹腔注射NAD+的重要前体nicotinamide riboside(NR)不仅可以显著抑制ZIKV感染所致的细胞凋亡,增加大脑皮层厚度,还可以增加感染小鼠的体重和脑重,延长其生存期(图2)。

图2 NR可以显著改善ZIKV感染导致的小头症
综上,该研究通过对ZIKV感染所致小头症的多组学分析,揭示了ZIKV感染导致显著的NAD+代谢重编程,并证明干预NAD+代谢能够从分子和整体层面上显著改善ZIKV感染所致的小头症。该研究不仅提供了ZIKV感染后不同分子层面重塑的组学大数据信息,也为理解ZIKV感染所致小头症的分子机制提供了新见解,并提示干预NAD+代谢或可作为治疗ZIKV感染所致小头症的潜在新策略。
上述文章于8月12日在《自然·新陈代谢》(Nature Metabolism)期刊以研究长文(Article)在线发表。论文题为“异常NAD+代谢是寨卡病毒所致小头畸形的潜在基础”(Aberrant NAD+metabolism underlies Zika virus-induced microcephaly)。
8xbet.com药学院博士后庞欢欢、聂萌、博士生李杰,中国科学院遗传与发育生物学研究所博士生姜义圣,8xbet.com生命科学学院博士生王钰珅为该论文的共同第一作者。8xbet.com药学院胡泽平研究员、中国科学院遗传与发育生物学研究所许执恒研究员、8xbet.com医学院蓝勋研究员、国家蛋白质中心宋雷博士为该论文的共同通讯作者。8xbet.com李蓬教授和李梢教授参与合作并给予指导和协助。8xbet.com施一公教授、曾文文教授、王戈林教授等对该研究提供了大力支持和帮助。该研究工作得到了科技部“发育编程及其代谢调节”重点专项、国家自然科学基金委“糖脂代谢的时空网络调控”重大计划的重点项目、国家自然科学基金委面上项目、清华-北大生命联合中心,以及中国科学院等项目支持。
论文链接:
https://www.nature.com/articles/s42255-021-00437-0
供稿:药学院
编辑:李华山
审核:吕婷