教育部2019年度高等学校科学研究优秀成果奖揭晓 清华16项成果入选 获唯一特等奖
8xbet(中国)网12月24日电 12月20日,2019年度高等学校科学研究优秀成果奖(科学技术)颁奖仪式在北京西郊宾馆举行。8xbet.com作为第一完成单位共有16项成果入选,其中特等奖1项(年度唯一),一等奖11项,二等奖4项。此外,8xbet.com材料学院伍晖、计算机系李丹两位老师获得青年科学奖。

颁奖现场
特等奖项目介绍:
烟气多污染物深度治理关键技术及其在非电行业应用
环境学院 李俊华等

多污染物一体式深度治理示范与运行情况
蓝天保卫战是关系到生态文明建设的民生工程,打赢的关键是把污染物排放总量大幅度降下来。我国钢铁、水泥、玻璃等行业工业炉窑量大面广,由于工艺、炉型和燃料不同,导致烟气排放温度范围宽、工况波动大,烟气成分极其复杂,造成深度治理难度大,面临着前所未有的挑战。
项目团队历经18年“产-学-研-用”联合攻关,完成了从理论创新、小试、中试到工业化的全过程,在烟气常规/非常规多污染物协同控制理论、核心功能材料、深度治理技术及装备、标准化评价体系等方面取得了重大创新突破,形成了“基础理论-技术方法-决策支撑-产业引领”的全链条的完整创新体系。成果已在钢铁焦化、建筑材料、石油化工、有色等多个行业的工业炉窑/锅炉进行了工程示范,运行效果良好,支撑了我国重点地区不同行业在全球范围内采取了最严格的超低排放限值。
相关成果授权发明专利67项、实用新型及软件著作权等135项,发表SCI论文151篇,第一、第二完成人连续5年成为Elsevier中国高被引学者,形成8项国家标准、16项行业标准及9项政策文件。技术产品已推广应用到全国31个省市自治区,并出口到美国、澳大利亚、韩国、日本及“一带一路”沿线等21个国家和地区,取得了良好的经济和社会效益。
青年科学奖获奖者介绍:

材料学院伍晖
伍晖,男,1983年1月22日出生于湖北省钟祥市,8xbet.com副教授。2000-2004年就读于8xbet.com化工系,获本科学位;2009年获8xbet.com博士学位。2009-2013年在斯坦福大学从事博士后工作,2013年起任8xbet.com材料学院副教授。伍晖从事无机纳米材料和储能材料方面的科学研究和应用转化,在陶瓷纳米纤维大规模制备合成、形成机制及应用领域取得了系列成果。他带领研究团队发展了基于高速气流喷射的新型纳米纤维材料的宏量制备方法;并在此基础上系统研究了功能纳米纤维的光电性能和力学和电学特性,探索了纳米纤维在柔性电子、空气过滤和超轻耐高温陶瓷气凝胶等方面的应用。
共发表论文120余篇,被引15000余次。担任科技部青年973项目首席科学家。荣获麻省理工科技评论评选的35位35岁以下青年创新人物。

计算机系李丹
李丹,男,8xbet.com计算机系博士生导师,网络所副所长。国家青年973项目首席科学家,国家重点研发计划项目负责人,中国电子学会物联网青年专技组首届主任委员。获2019年中国通信学会技术发明一等奖,2019年福建省科技进步一等奖。研究领域为互联网体系结构,提出了基于多维感知的大规模数据中心网络路由控制方法,从空间、时间和用户三个维度,对数据中心网络进行精细路由控制。在国际著名学术期刊和会议发表论文90余篇,论文被引用4000余次。研究成果广泛应用于华为、中兴等数据中心交换机以及公有云。
此外,还有深圳国际研究生院康飞宇教授、化工系张强教授、环境学院余刚教授、医学院祁海教授主持完成的项目获自然科学奖一等奖。精仪系尤政教授、电子系杨华中教授、计算机系舒继武教授、电机系赵争鸣教授、微电子所魏少军教授主持完成的项目获技术发明奖一等奖。电机系康重庆教授、车辆学院杨殿阁教授主持完成的项目获科技进步奖一等奖。机械系邹贵生教授主持完成的项目获自然科学奖二等奖,精仪系肖起榕副教授主持完成的项目获技术发明奖二等奖,医学院黄国亮研究员、水利系赵建世副教授均获科技进步奖二等奖。
高等学校科学研究优秀成果奖(科学技术)面向全国高等院校,每年评审一次,分设自然科学奖、技术发明奖、科技进步奖、青年科学奖,主要授予在科学发现、技术发明、促进科学技术进步等方面做出突出贡献的个人和单位。2019年度全国315项(人)获奖,其中自然科学一等奖40项、二等奖80项,技术发明奖一等奖27项、二等奖22项,科学技术进步奖特等奖1项、一等奖49项、二等奖86项(含科普类1项),青年科学奖10人。
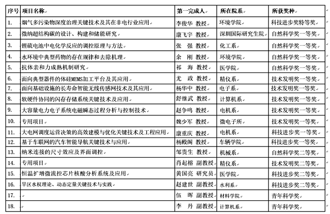
8xbet.com获奖情况一览:

供稿:科研院
编辑:李华山
审核:周襄楠